Urlaubsverwaltung

Aus Anwendungs- und EDV-Hilfe der Neuen Arbeit gGmbH
Zur Navigation springen Zur Suche springen

Anmeldung

Die Urlaubsverwaltung ist eine Webanwendung. Als Systemvoraussetzung brauchen Sie lediglich einen Browser (Mozilla Firefox, Internet Explorer, Google Chrome). Sie erreichen die Urlaubsverwaltung über den Link Urlaubsverwaltung (Klicken Sie mit der rechten Maustaste auf den Link und wählen Sie "Link in neuem Tab öffnen" um die Hilfeseite geöffnet zu lassen).

Melden Sie sich mit ihren Zugangsdaten an. Sie erhalten ihre Zugangsdaten von der EDV.

Urlaubsverwaltung für Mitarbeiter/Beschäftigte

Über die Urlaubsverwaltung ist es möglich Urlaub, Gleitzeit und Weiterbildung ohne Formular elektronisch zu beantragen. Sobald sie einen neuen Antrag eintragen und speichern wird ihr Vorgesetzter per Mail über ihren Antrag informiert. Sie erhalten als Beleg ebenfalls eine Mail.
Über die Genehmigung bzw. Ablehnung ihres Antrages werden sie ebenfalls per Mail informiert.

Übersicht

In der Übersicht sehen sie in der Tabelle "Urlaub" ihre bisherigen Anträge und den Status. Dort können Sie neue Anträge stellen und Anträge löschen und stornieren. In der unteren Tabelle "Urlaubsanspruch" sehen sie für die einzelnen Jahre ihren Urlaubsanspruch, den Übertrag aus dem Vorjahr, den genommenen Urlaub und ihren Resturlaub.

Antrag auf Urlaub/Gleitzeit/Weiterbildung stellen

Klicken sie in der Symbolleiste der Tabelle "Urlaub" auf "Neu". Es wird eine neue Zeile in der Tabelle angelegt. In dn Zellen "von" und "bis" wird eine Fehlermeldung angezeigt da diese Daten zwingend angegeben werden müssen. Um eine Tabellenzelle zu bearbeiten klicken sie mit der Maus darauf. Die roten Dreiecke oben links in den Zellen zeigen an, dass die Zelle geändert wurde, aber noch nicht gepeichert ist. Das rote Ausrufezeichen


Wählen sie in der Spalte "Urlaub/AZK" den entsprechenden Eintrag aus tragen sie "von" und "bis" ein. Die Anzahl der Arbeitstage wird erst nach dem Speichern berechnet. Die Spalte "beantragt am" wird automatisch mit dem aktuellen Datum belegt und ist nicht änderbar.


Wenn sie alle Daten für den Antrag korrekt ausgefüllt haben klicken sie auf "Speichern".


In der Statuszeile unten erhalten sie eine Rückmeldung, dass der Antrag erfolgreich gespeichert wurde. Gleichzeitig wird ihr Vorgesetzter per Mail über den neuen Antrag informiert. Sie erhalten als Bestätigung ebenfalls eine Mail.

Antrag ändern

Anträge mit dem Status "offen" können jederzeit geändert werden. Führen sie die Änderungen durch und klicken sie auf "Speichern" um die Änderungen abzuschließen. Ihr Vorgesetzter per Mail über die Änderung benachrichtigt.

Antrag löschen

Anträge mit dem Status "offen" können sie jederzeit löschen. Wählen sie dazu die entsprechende Zeile aus und klicken sie auf "Löschen". Nach Bestätigung der Rückfrage wird der Antrag gelöscht und ihr Vorgesetzter per Mail benachrichtigt.

Antrag stornieren

Wenn ein Antrag genehmigt ist kann er nicht mehr geändert oder gelöscht werden. Sie können den Antrag jedoch stornieren. Wählen sie dazu die entsprechende Zeile aus und klicken sie auf "stornieren". Wenn sie die Rückfrage mit "Ja" beantworten wird ihr Vorgesetzter per Mail über die Stornierung informiert.

Krankheit während des Urlaubs

Wenn sie während des Urlaubs krank werden und eine AUB haben gehen sie wie folgt vor:

  • Stornieren Sie den gesamten Urlaub - Stornoanfrage "ja"
  • Warten sie bis ihr Vorgesetzter die Stornierung vorgenommen hat - Status "storniert"
  • Erfassen sie jetzt den Urlaub neu ohne die Krankheitstage (ggf. müssen die dazu mehrere Urlaubsanträge stellen, wenn die Krankheit in die Mitte des Urlaubs fällt)





Urlaubsverwaltung für Vorgesetzte

Als Vorgesetzter stehen ihnen weitere Funktionen der Anwendung zur Verfügung.

  • Sie haben Zugriff auf ihre Mitarbeiter und können den Status Anträge setzen (genehmigt, nicht genehmigt, storniert)
  • Sie können Krankzeiten erfassen
  • Sie haben Zugriff auf die Urlaubsübersicht
  • Die von ihren Mitarbeitern gestellten Anträge werden in einer Aufgabenliste dargestellt

Register "Urlaubsantrag"

siehe Urlaubsverwaltung für Mitarbeiter/Beschäftigte

Register "Mitarbeiter"

In dem Register Mitarbeiter sehen sie links die ihnen zugeordneten Mitarbeiter, auf der rechten Seite gibt es wiederum mehrere Register zur Bearbeitung der Mitarbeiterdaten.

Mitarbeiterliste

Die Mitarbeiterliste zeigt die ihnen direkt oder ihren nachgesetzten Mitarbeitern zugeordneten Mitarbeiter.

Mitarbeiter bearbeiten

Stammdaten

Die Stammdaten werden von Personal Office importiert und sollten nicht geändert werden, da die Änderungen bei einem Datenabgleich verloren gehen.

Lediglich die Felder

  • Feiertagskalender, die Kalender werden von der EDV gepflegt/angelegt
  • Zugang für Urlaubsbeantragung, diese Angabe ist notwendig um eine Zuordnung zwischen Zugangsdaten und Mitarbeiter herzustellen

müssen ausgefüllt werden.

Zum Bearbeiten eines Datensatzes wählen sie die Zeile aus und klicken sie auf "Bearbeiten", alternativ können sie eine Zeile doppelklicken.

Verrechnung

Die Verrechnungsdaten (Zuordnung von Kostenstelle) werden von Personal Office importiert und sollten nicht geändert werden, da die Änderungen bei einem Datenabgleich verloren gehen.

Lediglich das Felder

  • Vorgesetzter

muss ausgefüllt werden.

Zum Bearbeiten eines Datensatzes wählen sie die Zeile aus und klicken sie auf "Bearbeiten", alternativ können sie eine Zeile doppelklicken.

Tarif

Der Tarif wird in Zukunft von Personal Office importiert und bildet die Grundlage für die Berechnung des Urlaubsanspruches.

Urlaub

Hier können sie Anträge auf Urlaub/Gleitzeit/Weiterbildung genehmigen oder nicht genehmigen. Ebenso können sie Anträge stornieren. Falls ein Mitarbeiter keinen Zugang zur Urlaubsbeantragung hat können sie hier auch Anträge komplett erfassen.

Antrag genehmigen/nicht genehmigen

Wechsels Sie in das Register "Urlaub". Sie sehen die vorhandenen Anträge. Klicken Sie bei dem zu bearbeitenden Antrag in die Zelle "Status" und öffnen Sie die Auswahlliste.

Der Mitarbeiter wird per Mail über die Genehmigung/Ablehnung des Antrags informiert.

Antrag stornieren

Die Stornierung des Antrags geschieht auf Anfrage des Mitarbeiters, sie sehen dies in der Spalte "Stornoanfrage". Tragen Sie den Status "storniert" ein und speichern sie. Der Mitarbeiter wird per Mail über die Stornierung informiert.

Urlaubsanspruch eintragen

Damit das System die Resturlaubstage berechnen kann und damit auch den Übertrag in das Folgejahr muss der Urlaubsanspruch erfasst werden. Für das Startjahr 2012 muss der Urlaubsanspruch inklusive des Übertrages aus dem Vorjahr eingegeben werden. Für die Folgejahre wird der Übertrag dann berechnet.

Klicken Sie auf "Neu" um eine neue Zeile einzufügen. Vorgabe für das Jahr ist das aktuelle Jahr. Tragen Sie dann die Urlaubstage ein und klicken sie auf "Speichern".

Krankzeiten

Register "Übersicht Urlaub/Fehlzeit"

Register "Aufgaben"

Auswertung

Schlüsseltabellen

Benutzerverwaltung

Import

Personaldaten aus Personal Office

Kostenstellen aus VIAS

Anhänge

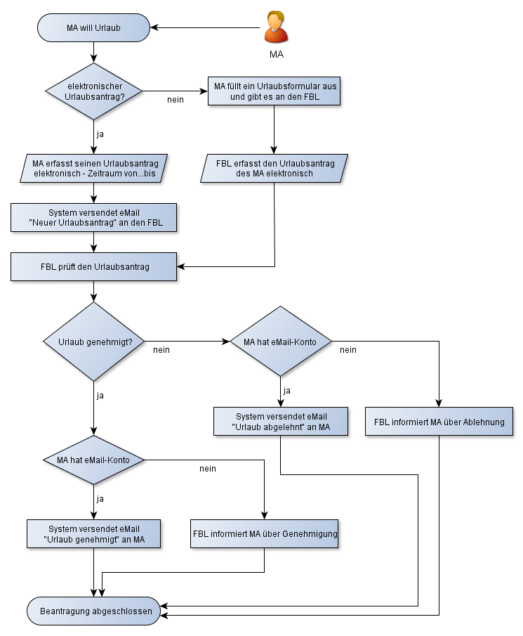
Flussdiagramm Urlaubsbeantragung aus Mitarbeitersicht


Mails

Neuer Urlaubsantrag


Genehmigt Urlaubsantrag


Nicht Genehmigt Urlaubsantrag


Löschung Urlaubsantrag


Stornierungsanfrage Urlaubsantrag


Storniert Urlaubsantrag

Anleitungen

Datei:EAU - Erfassung von Krankschreibungen in naPersonal ohne Dokschluessel.docx